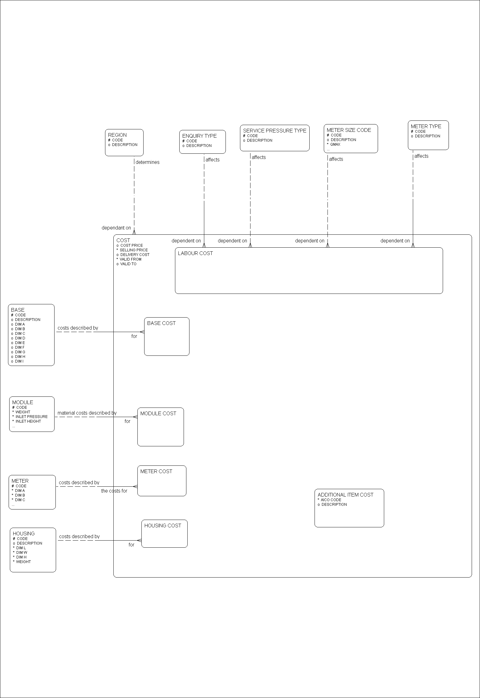
New and amended ERDs. Schema Added support for documents. Added modules to costs. Data Added document role types. git-svn-id: http://locode01.ad.dom/svn/WEBMIP/trunk@2983 248e525c-4dfb-0310-94bc-949c084e9493
93 KiB
1558x2266px
93 KiB
1558x2266px