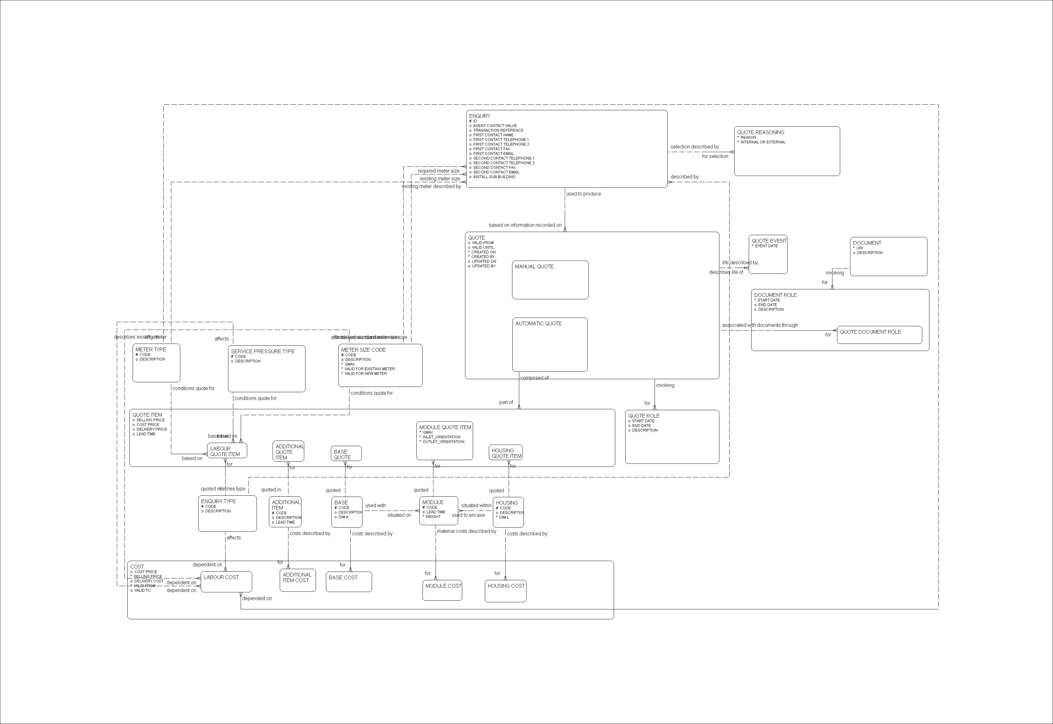
Files
mip/Documentation/Design/ERD_QUOTE.png
hardya 13c9c0ca97 Changes made to support Bulk Load.
git-svn-id: http://locode01.ad.dom/svn/WEBMIP/trunk@3255 248e525c-4dfb-0310-94bc-949c084e9493
2008-01-15 18:45:58 +00:00

211 KiB
3399x2337px